
CAN与485都是工业通信中常用的现场总线,做好通信总线的隔离防护是产品可靠、稳定的重要前提。如何做好通信总线的隔离防护呢?
一、为什么要隔离?
目前大多数产品对外通讯部分可总结为:MCU+收发器+外部总线,其中大多数常用的MCU 都集成有CAN或UART链路层控制器。从MCU发出的电平信号一般为5V或3.3V,为达到与总线连接和远传的目的,往往需要在MCU与总线间加收发器,它起到电平转换的作用。
 
 采用总线通信方式必然涉及到外部通信走线,CAN和458总线往往需要做数百米的布线。总线越长、经过的环境越复杂越容易出现通信问题。外部环境中复杂多变的电磁场会间接抬高总线的电势,静电、浪涌、短路等会直接作用到通信线上。以上情况的出现,轻则导致收发器损坏,重则造成主板故障。因此,与总线连接前加入隔离是十分必要的。
二、如何隔离?
隔离的方法及原理与I/O隔离相似,不同的是通信隔离需要考虑到隔离器件对通信信号的影响,不当的隔离往往导致通信中断或通信不畅。对收发器来说,隔离可以从两方面入手,通信隔离和供电隔离。
目前主流的通信隔离方案为光耦、容耦及礠耦,隔离特点上光耦采用光的形式进行信号传递,容耦通过电场的形式进行传输,磁偶采用磁场形式进行传输。供电隔离采用微功率DC-DC隔离电源,使输入与输出之间没有电气连接,避免供电端对收发器的影响。
 
 具体来讲,隔离可以从两个渠道实现:采用分立元器件搭建或采用集成模块。采用分立模块搭建往往涉及到很多器件的选型及采购,实现起来较为麻烦且难保证该部分在产品上的一致性。基于此,集供电隔离、通信隔离一体的隔离收发器模块应运而生,紧凑的体积使他在应用便捷的同时占用更少的PCB面积。
 
 三、增加防护等级
隔离收发器能为后级主板提供绝对的隔离防护,但同时自身也需要防护,因为隔离收发器被损坏通讯也将中断。以CTM8251K(A)T为例,它的浪涌等级可以达到IEC/EN 61000-4-5 共模/差模±2kV,足以应对绝大部分工业场合。从可靠性上考虑,即使在恶劣环境中选用隔离收发器,我们仍建议您在外围添加保护电路。
其中GDT置于最前端,提供一级防护,当雷击、浪涌产生时,GDT瞬间达到低阻状态,为瞬时大电流提供泄放通道,将CAN_H、CAN_L间电压钳制在二十几伏范围内。实际取值可根据防护等级及器件成本综合考虑进行调整,R3 与 R4 建议选用 PTC,D1~D6 建议选用快恢复二极管。
 
  
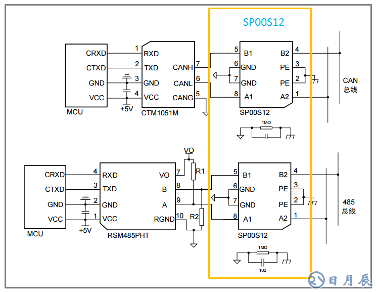
 上图所示的接口电路虽然能够提供有效的防护,但是需要引入较多的电子器件,这也就意味着接口电路将占用更多的PCB空间,若器件参数选择不合适易造成EMC问题。有没有更好的办法呢?致远电子已经为小伙伴们设计了专业的信号浪涌抑制器SP00S12,该模块直接将总线浪涌等级提高到IEC61000-4-5±4KV。
 
 SP00S12可用于各种信号传输系统,抑制雷击、浪涌、过压等有害信号,对设备信号端口进行保护,尤为适合 CAN、RS-485 等通信领域的浪涌防护。SP00S12损耗小、反应快,通流容量:≤ 500A(8/20μS 模拟雷电波形),满足 IEC/EN61000-4-5 ±4KV 浪涌等级要求。
 
 四、ZLG致远电子隔离模块
ZLG致远电子推出的模块有隔离电源模块、隔离收发器模块、信号调理模块及协议转换模块。其中电源模块为微功率隔离/非隔离DC-DC模块;隔离收发器模块包括CAN、465、232模块,CAN与485更是全新上线表贴式小体积型号;总线保护器就是上文提到的SP00S12。多协议模块是专为MCU外设资源不足时提供的,包括UART/SPI转CAN、SPI转485等等。
 
 ZLG致远电子隔离模块目前已通过国际权威认证,包括美国UL认证、欧盟CE认证以及CB认证。测试项目主要分为两部分,EMC及安规测试。EMC测试主要包括辐射(EMI)与抗扰(EMS),辐射测试项目具体如下所示:
• 多媒体设备的电磁兼容性发射要求(EN 55032-2015);
• 电磁兼容性(EMC).第3部分:极限值.第2节:谐波电流辐射的极限值(EN 61000-3-2:2014);
• 电磁兼容性(EMC).第3-3部分:限值.每相额定电流小于等于16 A、不受条件限制的连接设备用公共低压供电系统电压变化、电压波动和闪烁的限制(IEC 61000-3-3-2013)。
