
这篇第一篇博客文章概述了常见类型的电源开关,并提供了一些有趣的历史,然后使用两个最简单的产品作为示例来展示冗余电源开关的架构。第二篇博客文章将介绍更复杂的部件,这些部件添加了管理更复杂故障场景的功能。
电源开关有三种基本类型。第一个称为低边开关,因为该开关将负载接地。

图 1.低边电源开关
或者,可以将开关放置在电源轨中,该电源轨称为高边开关。

图 2.高边电源开关
最后,还有一种带有可隔离电源开关的机械继电器方法。继电器可用于控制需要电气隔离的负载,因为负载与控制器不共享公共接地电位。它们通常用于切换高电流和电压。继电器在出现短期电流和电压尖峰时也非常坚固。

图 3.可隔离电源开关
自 20 世纪 70 年代以来,集成式低边电源开关一直用于点阵引脚驱动器和继电器/螺线管驱动器等应用。图 1 中所示的MIC5801包括锁存器并集成了 8 个驱动输出。锁存器允许在相同的八条输入线路上多路复用多个 MIC5801,每个 MIC5801 在其输出需要更新时单独进行选通。

图 4.MIC5801 可锁存低边驱动器
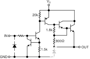
MIC5801的输出级如图5所示。它是一个达林顿负-正-负 (NPN) 级,具有二极管保护功能,可防止低于地电位或高于负载电源的电压瞬变。使用分立元件很容易复制,但使用集成电路(IC)可以节省空间和成本。

图 5.低边驱动器输出级
卫星通常受到功率限制,由太阳能和电池混合供电。因此,未使用的系统在不使用时会断电。电源开关通常为高端,因为输入和输出都参考于地电位,并且不断开接地更简单。此外,空间系统通常需要冗余,如图6所示的系统可能必须允许3.3V电源从死电源切换到工作电源。此外,模块本身可能需要在发生故障时断开电气连接,以避免消耗不必要的电源。

图 6.高边电源切换到模块
AAHS298B 是一款用于空间的八通道高边电源开关,通过设计实现抗辐射。这意味着从设计的初始阶段开始,我们就使用经过证明具有辐射容限的特殊工艺、设备和设计技术。AAHS298B 包含 8 个独立的 700 mA 电源开关,采用 10V 至 75V 范围内的通用电源工作(图 7)。

图 7.二硫化弹性体298B
以下是商用高边驱动器 MIC2981 与 AAHS298B 的比较。与前面讨论的 MIC5801 低边驱动器一样,这些都是简单的部件。AAHS298B 采用密封陶瓷小外形 (SO) 封装,这是大多数空间应用所必需的。它仍然提供与商用塑料 SO 封装相同的 1.27mm 引脚间距。
The AAHS298B includes more protection around the input and output and has thermal shutdown, but there's no over-current protection. Instead, the AAHS298B is designed to fuse (as in open) an output's bond wire to fail-safe open if overloaded long enough. This could occur during a catastrophic event such as a short circuit fault.




图 8.MIC2981 高边驱动器与 AAHS298B 的比较
灾难性事件可能是短期的,也可能是自我修复的,需要再次通电。或者,AAHS298B 输出本身可能出现故障。无论哪种方式,电源开关都需要冗余,这意味着在发生故障时为负载供电的备用方式。
提供冗余电源开关的经典方法是使用冗余电源开关,即两个而不是一个,并通过二极管组合其输出(图 9)。

图 9.通过二极管进行冗余电源切换
二极管可防止电源总线通过损坏的驱动器反向驱动。例如,假设顶部驱动器损坏,其输出可能短路至地。通过底部驱动器的路径,冗余路径,到电源总线输出是正常的。顶部二极管反向偏置,可防止损坏的顶部驱动器拉下电源总线(图 10)。

图 10.驱动程序故障阻止
还有另一个故障需要考虑,即导致开路或短路的二极管故障。这就是我们的LX7710辐射硬化设计八对二极管阵列的目的。LX7710 采用与 AAHS298B 相同的密封封装。所有二极管的额定电流均为700 mA,与AAHS298B输出相匹配。二极管成对串联,如图11所示,通常并联使用为两对。

图 11.AAHS298B 与 LX7710 一起使用
每组四个二极管仅取代图9和图10中的一个二极管。冗余需要四个二极管。考虑单个驱动程序,如图 12 所示。在正常工作时,电流流过两对二极管。

图 12.冗余二极管 — 正常电流
如果一个二极管未能开路,则仍然有一条通过其余双二极管的良好路径(图13)。

图 13.冗余二极管 — 电流流经一个开路二极管
如果二极管短路,电流仍将通过该对,一些电流也会通过顶部对,具体取决于每条路径上的压降。

图 14.冗余二极管 — 电流通过一个短路二极管流
图15显示了一个冗余设置,其中包括功率驱动器,因此两个AAHS298B通过二极管驱动相同的八个负载。例如,要打开CH1输出,请SEL_CH1_VS1或SEL_CH1_VS2高,或同时将两者都调高。二极管 ORing 可防止从一个通道反向驱动到另一个通道。二极管阵列使用两个串联,因此,如果一个二极管短路,其余二极管仍可用作阻塞器件。因此,这种架构可防止单点故障,因为如果一个二极管或一个驱动器发生故障,继电器将被驱动。

图 15.完全冗余驱动程序
第一篇介绍简单电源开关的博客文章到此结束。希望您现在了解什么是电源开关,为什么以及在哪里使用它们,并熟悉冗余电源开关的架构。第二篇博客文章将介绍 LX7712 和 LX7714 电源开关,其中包括带定时器的自动故障处理、电流限制、电流遥测和压摆率控制等功能。