
led以绿色环保、节能、寿命长而著称,作为二十一世纪“明星”光源,是最有希望取代白炽灯的光源。但LED的技术含量和成本偏高,是制约其发展的最大瓶颈。整个LED灯具的寿命受两方面因素的影响:LED及其驱动电源。LED自身的寿命很长,以美国CREE公司的XLamp系列为例,在光衰到70%时的寿命约50000小时。但是由于开关电源的平均寿命目前最长不超过25000小时,因此整个灯具的寿命主要取决于驱动电源。为了实现更长的使用寿命,设计出一款高效率的LED驱动电源是非常重要的。为了满足不同用户的需求,大联大集团推出了一系列LED驱动方案供用户选择。
低功率射灯驱动方案
FAN102 PWM AC/DC转换器
特点:
? 体积小、零件少(总共32个零件)
? 内建CC/CV及线损补偿
? 效率最高达到85%
? 一次侧完成稳压恒流,不需光耦及稳压IC
? 具有线性降频和较低的输入功率
? 具有抖频功能,EMI更容易通过
? 具有OVP、OTP、UVLO保护机制
? 电路结构简单、成本低、设计时间短
FSEZ1016A PWM AC/DC转换器
	
图1 FAN102应用电路
	
图2 FSEZ1016A应用电路
	
图3 利用一片NCP1654来完成PFC和PWM
特点:
? 体积小、零件少(共28个零件)
? 内建CC/CV及MOSFET
? 效率最高达到80%
? 一次侧完成稳压恒流,不需光耦及稳压IC
? 具有线性降频和较低的输入功率
? 具有抖频功能,EMI更容易通过
? 具有OVP、OTP、UVLO保护机制
? 电路结构简单、成本低、设计时间短
led日光灯、E27、PAR20/30/38 驱动方案
SSL2101/2
? SSL2101/2 内部集成PFC和PWM,电路结构简单。
? PCB板可以更小
? SLL2101的输入电压范围:85V~276V
? 输出电压:DC 9V~23V
? 输出可调电范围:1%~100%
? 过电压保护,有保护点:25V
? 可实现Triac调光
? PFC:》0.9
? 效率:》75%(可达85%)
NCP1654
从图3中可以看到,该电路的外围器件相当少,大大降低了成本。
MR16 驱动方案
TPS40210/1转换器
其特点是输入电压范围宽(4.5V~52V)、频率可编程(35kHz~500kHz)、电压参考(260mV)、过流保护、低电流关断、有EN PIN。
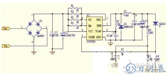
NCP3065/6 DC/DC转换器
其特点是输入电压范围宽(3.0V~40V)、电压参考(235mV)、内部集成 1.5A 的达林顿管、低电流关断、热关断、有EN PIN。
	
图4 NCP3065电路图
	
图5 NCP1654+NCP1216解决方案
LED 路灯驱动方案
NCP1654(PFC转换器)+NCP1216(PWM转换器)