
变压器磁通的复位
辅助绕组复位
变压器磁通复位 = = 磁能的泄放 = = 激磁电感续流
如图所示,开关闭合,输入电压给变压器激磁电感励磁,建立磁通;开关关断,激磁电感电流无处释放,因此磁芯无法复位。

理想变压器知识传递磁能,本身并不储存磁能,激磁电感无限大
实际变压器存在激磁电感
绕组换流时,由于存在漏感,开关电压尖峰
复位磁能返回电源
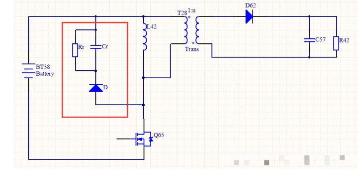
RCD钳位电路复位(正激变换器)
电路如图所示,RCD复位电容电压相当于一个小反激电路输出

RCD钳位电路具有磁复位的功能
可钳位原边绕组及开关电压
变压器复位磁通能由电阻Rr消耗
RCD钳位电路复位(反激变换器)
反激电路理论上可以实现自身复位,通过副边输出电压进行复位,因此不需要磁复位电路。但是变压器存在漏感,漏感电流同样需要泄放,否则引起电压尖峰

反激电路中的RCD电路用于变压器漏感磁通的复位
复位磁能由复位电阻消耗
谐波与功率因数校正技术
谐波
电子领域:由非线性器件引起波形失真
电工领域:由负载阻抗引起相位偏移

输出电容C越大,输出电压越稳定,但电流脉冲越窄,THD越大
同样负载功率下,电流脉冲越窄,电流峰值越大,造成损耗越大
电流波形失真会通过电网阻抗影响电源质量
PFC(功率因数校正)基本原理
功率因数校正的目的:使得输入电流与输入电压波形相同,即使得电流能跟踪电压的波形变化
由于输入电压为正弦交流,大小在0-Vm之间变化,因此首先需要选择升压(Boost)电路,且Vo>Vm
Boost电路CCM工作模式:固定频率Ts,改变占空比D,控制电感电流平均值跟随正弦电压。电感大,电流纹波小,控制复杂,二极管反向恢复。
Boost电路DCM工作模式:固定频率Ts和导通时间ton,改变断续时间。因为ton固定,电感电流自动上升至与电感电压成比例的值,之后下降到零,保证电感电流平均值与电压成比例。电感小,电流纹波最大,控制简单,没有二极管反向恢复。
Boost电路CRM工作模式:固定导通时间ton,电感电流自动上升至与电感电压成比例;之后电流下降为零时,开关管闭合。电感小,电流纹波大,开关管电流过零时导通,二极管过零时关断,频率变化。
开关电源基本控制策略
控制的目的
控制目的:
保持输出稳定。 由于电源电压和负载的变化,输出电压会随之变化,因此需要对输出电压进行控制,以保证输出电压的稳定或获得所需的输出电压
实现某种特定功能。 如DC/DC电源的PFC控制,太阳能逆变器的MPPT控制
控制的要求:
输出稳定
在各种 “干扰”情况下不能失控
对输出波动的影响小
对干扰的快速响应
被控制量: 输出电压,或输出电流,或输入电流,或输入阻抗
控制量: 开关的动作
滞环控制(Bang-Bang)
只需要一个简单的电压比较器,成本低
控制策略十分简单,预制驱动,不需要反馈
稳定性强,只要不超过环宽
开关工作频率是变化的,环宽越窄,频率越高;负载变化越快,频率越高
控制策略本身需要一定的输出电压纹波
由于难以帮助电感电压的伏秒平衡,需要额外电路
具有过流保护功能
恒定导通时间控制
控制简单,阈值驱动,本身稳定
电路简单,成本低
通过设定最小关断时间,保证电感复位
频率是变化的
控制策略本身需要一定的输出电压纹波
本身没有过流保护功能,因为没有检测电流峰值
电压控制模式
直接调节占空比D,控制输出电压Vo=D*Vi
电路实现:
采用误差放大器产生误差信号
采用振荡器产生给定频率脉冲
通过RC充放电电路产生给定斜波电压
通过比较器将被控量与锯齿波比较
产生PWM波控制开关占空比
特点:
电压控制是最传统的PWM控制
开关频率固定
简单的反馈补偿网络以实现精确控制,没有滞环本身误差
可能存在控制稳定性问题
如负载较轻,从CCM(线性模型)进入DCM(非线性模型)时存在稳定性问题
电压控制模式(峰值控制)
电路实现:
电感电流波形(纹波与平均值)与输入电压、输出电压以及占空比有关
采用误差放大器产生误差信号
将电压控制模式的斜波参考电压改为电感电流信号
开关峰值电流可以表征输出电流平均值
特点:
频率固定
电感电流随着输入电压增加而增加,因此对输入电压的变化响应是瞬时的
对负载的变化,要通过电感电流起作用,有延迟
平均电流控制
电路实现:
采用误差放大器产生电压误差信号
采用振荡器产生给定频率脉冲
将电压误差信号与电感电流信号比较后,再与给定PWM斜波电压比较
特点:
直接检测和由平均电流来控制,效果好
需要检测电感完整波形,检测复杂,不如峰值电流检测灵活方便
由于有“平均”环节,抗噪声能力强
需要高增益放大器,成本高
电源输出的稳定与调整率
电源稳定性的要求
控制的目的: 提供一个不受干扰的稳定和精确的电源输出
实现思路: 通过一个高增益控制系统来保证输出电压跟随参考电压
稳定问题: 对于高增益,很小的误差信号可能调整很大的输出电压,即很“灵敏”,当系统是稳定时,将迫使误差为零,即输出电压很稳定。但是对高增益的闭环反馈系统,系统的控制精度与系统稳定性是一个挑战,因为高增益意味着对微小的扰动都会做出反应
干扰信号特性:
强弱:一般为微小信号,信号越大,说明干扰越强
快慢:任何一个干扰信息可以通过FFT分解为不同频率的各次谐波的合成,频率越高,说明干扰越快
稳定性指标: 经过控制系统的反应后,干扰会发生变化
大小变化:增益
相位变化:相移
电源的调整率
负载调整率: 电源负载的变化会引起电源输出的变化,负载增加,输出电压会降低,相反负载减少,输出电压升高。好的电源负载变化引起的输出变化减到最低,通常指标为3%~5%。负载调整率实际上就反应了电源的内阻抗,好的电源输出接负载时电压降小。负载调整率=(满载时输出电压-半载时输出电压)/额定负载时输出电压。
电源调整率: 定义为电源供应器输入电压变化时提供其稳定输出电压的能力。电源调整率通常以一正常规定负载下,由输入电压变化所造成其输出电压偏差的百分比,即(Vo(最大)-Vo(最小))/Vo(正常)。
希望本文对大家有帮助,上文若有不妥之处,欢迎指正。